Relative au contrôle de la continuité des communications radioélectriques dans les établissements recevant du public (ERP)
1. Généralités
La présente instruction est prise en application des dispositions de l'article R. 143-11 du code de la construction et de l'habitation et de l'article MS 71 de l'arrêté du 25 juin 1980 modifié, portant approbation des dispositions générales du règlement de sécurité contre les risques d'incendie et de panique dans les établissements recevant du public (ERP).
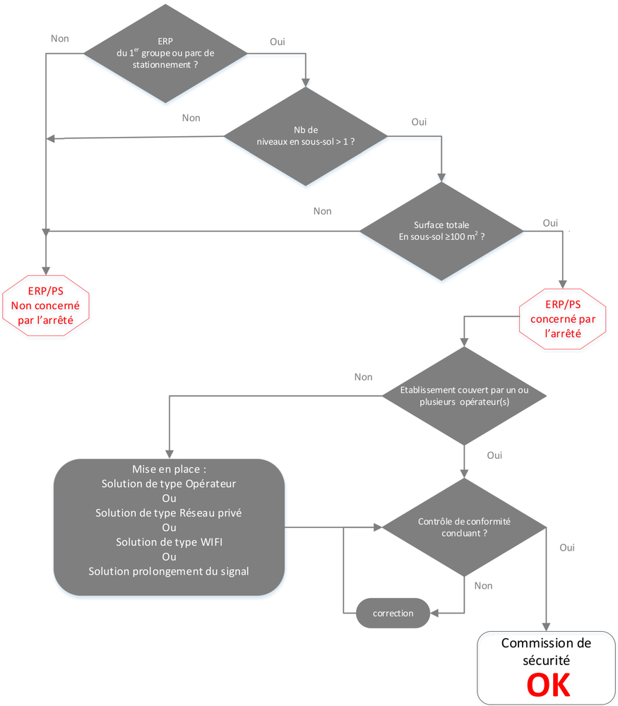
La continuité des communications radioélectriques doit être garantie aux services publics avec leurs moyens propres dans toutes les parties situées en infrastructure, des établissements recevant du public du 1er groupe et des parcs de stationnement couverts, disposant de plus d'un niveau de sous-sol.
La technologie actuelle
La transmission des communications radioélectriques est actuellement réalisée par des dispositifs qui véhiculent les réseaux radio bas débit de l'Etat, progressivement mis en œuvre au bénéfice des services de sécurité et de secours, depuis la fin des années 1980.
Trois réseaux, bâtis sur la même technologie (TETRAPOL), sont actuellement en service en France :
- l'infrastructure nationale partageable des transmissions (INPT), utilisée par la police nationale, la sécurité civile, les sapeurs-pompiers (les SIS) et les SAMU ;
- RUBIS, utilisé par la gendarmerie nationale, disposant de sa propre infrastructure, distincte de l'INPT ;
- QUARTZ, réseau des services de sécurité et de secours dans les Outremers (La Réunion, Mayotte, Antilles).
Le Réseau Radio du Futur
Le réseau radio du futur (RRF) a vocation à remplacer ces réseaux radio bas débit vieillissants, dont l'absence d'évolutivité ne permet pas l'exploitation des nouveaux outils numériques des forces de sécurité et de secours.
Répondant au triple objectif d'assurer la sécurité de nos concitoyens, d'offrir un système commun à l'ensemble des forces et de moderniser les équipements radio, ce programme vise à doter l'ensemble des services chargés de la protection de nos concitoyens d'un système de communication mobile à très haut débit (4G puis 5G), multimédia, interopérable, prioritaire, résilient et sécurisé. Il constituera ainsi le continuum de sécurité et de secours.
A terme, le réseau radio du futur prévoit d'équiper 300 000 abonnés chargés des missions de protection des populations et de gestion des crises et catastrophes issus de plus de trente entités utilisatrices différentes réparties entre plusieurs ministères et instances publiques et privées (opérateurs d'importance vitale [OIV] et associations agréées de sécurité civile).
La migration de l'infrastructure nationale partageable des transmissions vers le réseau radio du futur sera échelonnée au niveau du territoire national. Cette phase de coexistence des deux technologies devra permettre le déploiement progressif du réseau radio du futur, tout en continuant à garantir aux services publics la continuité des communications radioélectriques.
A ces fins, le cadre réglementaire transitoire ci-après a été établi.
2. Dispositions transitoires
Les dispositions de l'arrêté du 28 mai 2015, portant modification du règlement de sécurité contre les risques d'incendie et de panique dans les établissements recevant du public (ERP), restent applicables jusqu'à ce que la migration définitive des réseaux soit prononcée par le préfet de département, après consultation des services de secours, des services publics concourant aux missions de sécurité et des gestionnaires d'ERP.
Dans le cas où les modalités et/ou contraintes d'exploitation ne permettraient pas de respecter l'échéance de migration définitive des réseaux énoncés ci-dessus, le recours à des dispositions transitoires peut être envisagé :
- à compter de la décision de migration vers RRF formulée par le préfet, l'exploitant dispose de 5 ans pour mettre en conformité ses installations assurant la continuité des communications radioélectriques ;
- le recours à des dispositions transitoires devra garantir la continuité des radiocommunications au sein de l'établissement, sans régression au regard de l'existant ;
- ces dispositions transitoires demeurent à la charge du gestionnaire ou de l'exploitant de l'ERP et devront être validées par la commission de sécurité compétente.
3. Dispositions techniques relatives au Réseau Radio du Futur (RRF)
Le réseau radio du futur concerne notamment les acteurs de la sécurité et des secours suivants : les services préfectoraux, la Police nationale, la Gendarmerie nationale, les services d'aide médicale urgente, les services départementaux d'incendie et de secours, les services du ministère des armées concourant à la protection du territoire national, les services du ministère de la justice, les douanes, les polices municipales, certains opérateurs d'importance vitale des secteurs de l'énergie et du transport ainsi que les associations nationales de sécurité civile.
Le réseau radio du futur pourra reposer indifféremment sur l'une des solutions suivantes, ou toute autre évolution technique future, de nature équivalente :
- installation d'une baie opérateur dans l'ERP avec DAS (1) ;
- installation d'un réseau haut débit privé avec raccordement au coeur du RRF ;
- installation d'un réseau WIFI avec SSID (2) et bande passante dédiée ;
- système de prolongement du signal d'un ou des opérateur(s).
L'objectif de cette annexe est de définir les dispositions techniques qui permettent d'assurer la continuité des radiocommunications dans les ERP des services qui concourent aux missions de sécurité et de secours.
A cet effet, elle fixe des objectifs destinés à permettre aux exploitants d'ERP de choisir la solution la plus adaptée en fonction de leurs propres contraintes d'exploitation.
3.1. Objectifs de disponibilité et performances
3.1.1. Objectifs de disponibilité du service radio
Les communications des services de sécurité et de secours sont portées par une solution de type MCPTT (3). La solution déployée doit garantir la transmission de communications vocales via MCPTT et de données via MCData ou MCVideo en situation nominale.
Pour permettre aux services de sécurité et de secours de communiquer, des mécanismes de priorité des flux doivent être mis en œuvre en respectant les dispositions suivantes :
- dans le cas de la retransmission de fréquences d'un opérateur commercial de télécommunication, la gestion des priorités est prise en charge par le contrat établi entre l'ACMOSS (4) et l'opérateur ;
- dans le cas de la mise en œuvre d'un réseau mobile privé, le réseau doit respecter les règles définies dans le livret technique de mise à disposition des fréquences fournies par le ministère de l'intérieur.
3.1.2. Objectifs de résilience des réseaux
Le système mis en œuvre doit être conçu dans l'objectif de limiter les risques de perte de lien radio. Pour ce faire, l'exploitant définit les moyens à mettre en œuvre en fonction de ses contraintes d'exploitation :
- le système installé dans l'ouvrage doit être conçu de manière à pouvoir supporter la perte d'un équipement actif sans que cela nuise aux fonctionnalités ou aux performances du réseau ;
- l'exploitant doit disposer d'une solution de supervision de son système radio permettant de l'alerter en temps réel en cas de dysfonctionnement ou de panne ;
- l'alimentation électrique doit être conçue pour garantir une continuité de service en cas de panne simple. Les solutions mises en œuvre reposent sur une alimentation électrique de sécurité (AES).
Cette dernière doit permettre le maintien du service pendant au moins quatre heures en cas de panne de l'alimentation électrique principale.
Les réseaux de transport de l'énergie et des signaux radioélectriques sont installés selon l'une des dispositions suivantes :
- soit deux circuits cheminant de manière qu'ils ne puissent être affectés simultanément par les effets d'un même sinistre ;
- soit par un circuit réalisé en câbles résistant au feu qui doit également être protégé contre les risques d'arrachement, physiquement ou par éloignement du gabarit des véhicules ou du matériel circulant ;
- soit par un cheminement technique protégé.
3.1.3. Objectifs de performance spécifiques
La continuité d'un service de communication à l'intérieur d'un ouvrage est considérée comme étant réalisée lorsque :
- la conformité des liaisons (RSRP (5), RSRQ (6) et débits) est vérifiée sur au moins 80 % des points de vérification ;
- les longueurs des zones constituées par les points considérés comme étant non conformes ne dépassent pas 40 mètres continus.
3.2. Valeurs de référence
Les valeurs présentées ci-dessous constituent des valeurs minimales qu'il convient d'adapter au type de réseau radio déployé et aux caractéristiques de l'ERP concerné.
• Pour les réseaux haut débit :
| Puissance du signal exploitable (RSRP) (7) | > -95 dBm (8) |
| Qualité du signal (RSRQ) | > -12 dB |
| Rapport signal sur interférence + bruit (SINR) | ≥ 15 dB |
| Débit Uplink minimal | 1 Mbit/s |
| Débit Downlink | 3 Mbit/s |
Les valeurs de référence présentées ci-dessus constituent des valeurs minimales qu'il convient d'adapter au type de réseau radio déployé et aux caractéristiques de l'ERP concerné. Elles correspondent à celles retenues par l'ARCEP (9) selon les bandes de fréquence proposées dans le document suivant : https://www.arcep.fr/la-regulation/grands-dossiers-reseaux-mobiles/la-couverture-mobile-en-metropole/le-patrimoine-de-frequences-des-operateurs-mobiles.html.
• Wifi :
| Puissance du signal exploitable | > -65 dBm |
| SINR | > 20 dB |
3.3. Vérification de la continuité des communications
3.3.1. Conditions de vérification
Les vérifications de mise en service et les contrôles périodiques prévus selon les dispositions de l'article MS 71 § 3 du règlement de sécurité précité peuvent être effectués ERP fermé ou ouvert, en fonction des contraintes de l'exploitant.
Pour réaliser ces vérifications et contrôles, les mesures prévues au § 3.2 sont effectuées dans les conditions suivantes :
- utilisation d'un terminal (smartphone) de mesure compatible avec les fréquences déployées dans les ERP pour assurer la couverture RRF ;
- sur l'ensemble des bandes de fréquences propagées dans l'ERP (information qui sera communiquée par l'exploitant).
3.3.2. Appréciation de la couverture
Le paragraphe 3.3 doit permettre d'apprécier la couverture radioélectrique aux abords et dans l'ERP. L'appréciation de la couverture permet également de garantir aux utilisateurs du RRF l'accès à la couverture réseau depuis les accès extérieurs à l'ERP, soit nativement soit par le prolongement du signal intra zone.
Un point de vérification est reconnu comme conforme lorsque les niveaux relevés sont supérieurs ou égaux aux niveaux de référence du § 3.2.
3.3.2.1. Aux abords de l'établissement
Les abords de l'ouvrage sont considérés comme couverts lorsque chaque accès de l'ERP est couvert par au moins un réseau de radiocommunication permettant d'accéder au service du RRF.
La couverture des abords de l'ERP doit permettre aux véhicules de commandement positionnés sur les emplacements dédiés à leur intervention de communiquer d'une part avec les intervenants déployés dans l'ERP et d'autre part avec la salle ou le centre de commandement opérationnel des services de sécurité et de secours engagés.
Il est procédé à un point de vérification tous les 100 m2 sur les emplacements concernés.
3.3.2.2. Dans l'établissement recevant du public
Les mesures prévues au § 3.2 sont réalisées dans les conditions suivantes :
Les points de vérification sont répartis comme suit :
- dans les circulations, il est procédé au moins à un point de vérification pour 10 m (± 20 %) de circulation et à un point de vérification pour chaque palier d'escalier ;
- en dehors des circulations, il est procédé au moins à un point de vérification par 100 m2 de surface.
Toutefois, les locaux dont la hauteur entre le plancher haut et le plancher bas est inférieure à 1.80 m ne font pas l'objet de mesures.
3.4. Contraintes de continuité des communications et exigences environnementales des installations
3.4.1. Contraintes de continuité des communications en situation dégradée
Il est recherché la mise en œuvre de solutions permettant de maximiser la disponibilité des communications du RRF dans l'ouvrage en cas de survenue d'un événement grave.
De ce fait, les équipements actifs sont installés dans un environnement permettant de limiter l'exposition desdits équipements à des incidents pouvant survenir dans l'ERP. A titre d'exemple, ces équipements actifs peuvent être installés dans un volume technique protégé, dans un local isolé de l'ERP ou encore dans un coffret résistant au feu.
3.4.2. Exigences environnementales des installations
3.4.2.1. Report de supervision technique
Les installations actives mises en œuvre dans l'ERP, à l'exception de celles mises en œuvre par un opérateur commercial de télécommunication, comportent un report des paramètres essentiels (alimentation, rapport d'ondes stationnaires, amplificateurs) de leur fonctionnement sous la responsabilité de l'exploitant.
3.4.2.2. Entretien des installations techniques fixes
Afin de garantir le maintien des performances des installations techniques fixes mises en œuvre sous la responsabilité de l'exploitant, un entretien régulier par un technicien compétent doit être effectué. Cet entretien inclut les vérifications périodiques dont les résultats doivent être tenus à disposition lors des contrôles périodiques ou inopinés de l'établissement.
3.5. Réalisation de la continuité des communications au moyen d'une installation technique fixe dans les établissements recevant du public
Au nombre de quatre, les solutions suivantes ont été retenues afin d'assurer la continuité des radiocommunications :
- installation d'une infrastructure assurant la continuité de la couverture d'un réseau au sein de l'ERP à partir d'un ou plusieurs opérateurs commerciaux de télécommunication via l'installation d'un relais opérateur interconnecté à un DAS ;
- installation d'un réseau mobile privé haut débit dans l'ERP avec raccordement au coeur du RRF ;
- installation d'un réseau WIFI avec SSID et bande passante dédiée ;
- installation d'une infrastructure assurant la continuité de la couverture d'un réseau radio au sein de l'ouvrage via la captation du signal d'un ou plusieurs opérateurs commerciaux de télécommunication.
3.5.1. Solution de continuité de couverture d'un opérateur commercial ou solution de type « relais opérateur »
La solution de type « relais opérateur » consiste en l'installation à demeure d'un relais opérateur et d'une infrastructure de retransmission et de diffusion des signaux (DAS).
Cette solution est destinée à diffuser au minimum une bande de fréquence d'un opérateur commercial. Les équipements actifs du DAS doivent être supervisés par l'exploitant afin de détecter en temps réel toute anomalie affectant le DAS.
La supervision des relais de l'opérateur est assurée par l'opérateur commercial de télécommunication.
Dans le cas de la mise en œuvre de cette solution, la responsabilité de l'exploitant se limite à assurer la retransmission d'une source de signal :
- captée aux abords des ouvrages ;
- provenant d'un relais installé à demeure par un ou plusieurs opérateurs commerciaux de télécommunication.

Figure 01. - Solution de type « relais opérateur »

Figure 02. - Solution de type relais opérateur dans un parking
Ce type de solution doit être conforme aux exigences du cahier des charges commun des opérateurs mobiles pour l'installation d'antennes distribuées à l'intérieur de bâtiments accessible sur le site internet de l'ARCEP : https://www.arcep.fr/mes-demarches-et-services/entreprises/fiches-pratiques/amelioration-couverture-mobile-interieur-batiments-professionnels.html.
3.5.2. Solution de type réseau mobile privé
La solution de type Réseau Mobile Privé consiste en l'installation à demeure d'une infrastructure propre à l'exploitant.
La solution repose sur un réseau radio de type haut débit (tel que défini par le 3GPP [10]) fonctionnant dans une technologie et dans une bande de fréquences compatibles avec les terminaux du RRF.
Le réseau radio peut être déployé sur les bandes de fréquences PPDR ou sur d'autres bandes de fréquences, parmi lesquelles :
- les bandes de fréquences attribuées par l'ARCEP pour ces usages ;
- les bandes FRMCS (11).
Le réseau radio déployé doit disposer de son propre coeur de réseau et de son infrastructure de diffusion radio (RAN). L'interconnexion avec le RRF doit être mise en œuvre pour permettre une itinérance des utilisateurs du RRF entre les réseaux externes supportant le RRF et le réseau privé mis en œuvre dans l'ouvrage. Cette interconnexion peut reposer sur un lien entre le coeur de réseau privé et celui du RRF ou sur des liens entre les relais du réseau privé et le coeur de réseau du RRF. Les spécifications de raccordement entre les réseaux font l'objet de discussions entre l'ACMOSS et le gestionnaire de l'infrastructure.

Figure 03. - Solution de type réseau mobile privé dans un parking
3.5.3. Solution de type WIFI
La solution de type WIFI consiste en l'installation à demeure d'une infrastructure propre à l'exploitant. Cette installation est raccordée à internet.
Cette solution est réservée aux ERP qui, de par leur exploitation, ne sont pas en capacité d'avoir recours aux autres solutions (ex : centres pénitentiaires).
Dans tous les cas, une demande d'autorisation de mise en place doit être émise auprès de l'ACMOSS avant toute installation de ce dispositif.
L'exploitant est responsable de la sécurité des accès wifi et déploie ses accès au besoin en partageant les moyens d'authentification avec les forces de sécurités et de secours.

Figure 04. - Solution de type WIFI dans un parking
3.5.4. Système de prolongement du signal hertzien d'un ou des opérateur(s) dans un ERP
L'objectif à atteindre est la retransmission des signaux du (des) réseau(x) des opérateurs commerciaux présents à l'entrée de l'ERP.
La solution mise en œuvre peut comprendre :
- un dispositif de liaison vers un opérateur via un support radioélectrique ou câblé ;
- un dispositif bidirectionnel de sélection et d'amplification des bandes de fréquences utilisées ;
- l'alimentation en énergie électrique des éléments actifs de la solution.
Remarque : les fréquences à transmettre sont celles contenues dans les bandes de fréquences 4G.
La puissance émise est ajustée de manière à obtenir un signal avec les caractéristiques minimales pour un fonctionnement nominal, et à ne pas perturber le fonctionnement du (des) réseau(x) opérateurs à l'extérieur de l'ouvrage (mesure dans la zone couverte par l'extrémité de la plus longue branche de l'ouvrage et de diffusion de l'énergie radioélectrique).
Dans tous les cas, une demande d'autorisation de mise en place doit être émise auprès du ou des opérateurs concernés.

Figure 05 - Solution de type relais hertzien dans un parking
Logigramme fonctionnel de l'article MS 71 (RRF)

4. Dispositions techniques relatives à l'infrastructure nationale partageable des transmissions (INPT)
4.1. Caractéristiques techniques de l'INPT
Les caractéristiques essentielles de l'infrastructure nationale partageable des transmissions (INPT) sont les suivantes :
Bandes de fréquences utilisées : comprises entre 380 à 430 MHz.
Technologie : TETRAPOL à partir de la version V35.
Modulation utilisée : GMSK (Gaussian Minimum Shift Keying).
Espacement des canaux : 10 kHz.
Largeur du canal mesuré : 10 kHz.
4.2. Vérification de la continuité des communications
4.2.1. Critères de vérification
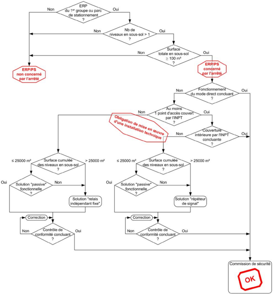
Les vérifications sont effectuées, dans les conditions normales d'exploitation de l'établissement, dans les parties situées en infrastructure uniquement, conformément aux conditions ci-après définies.
La continuité de la communication radioélectrique est reconnue lorsque la conformité des liaisons est vérifiée sur 80 % des points de vérification à chaque niveau en infrastructure de l'établissement.
Les vérifications peuvent comprendre, si nécessaire, deux séries de mesures :
Une première série réalisée en mode direct (dit « mode tactique ») sur la totalité du niveau à partir du point d'accès principal des secours à l'établissement.
Dans le cas de la non-conformité de la couverture du niveau, une série de mesures complémentaires est réalisée à partir du point d'accès le plus proche de la zone concernée.
Dans le cas de la non-conformité de la couverture en mode direct, une seconde série, consistant à vérifier le niveau de champ de l'INPT présent dans l'établissement et réalisée selon la même méthodologie que pour le mode direct, à la fréquence mesurée près.
4.2.2. Conditions de mesure
4.2.2.1. Généralités
Caractéristiques des antennes utilisées pour les mesures : omnidirectionnelle, gain 0 dBi (12) ; polarisation verticale.
Puissance isotrope rayonnée équivalente : 2 W.
Modulation du signal : signal non modulé.
Fréquences utilisées pour les mesures :
En mode direct : 409,975 MHz (13) ;
En mode relayé : Valeur communiquée par le service des systèmes d'information et de communication territorialement compétent.
Niveau de référence du signal exploitable : - 95 dBm.
Niveau de référence du rapport signal sur bruit : 12 dB.
Hauteur de référence des antennes de mesure : 1,50 m (± 10 %) par rapport au sol.
4.2.2.2. Mesures
Préambule : Cette mesure n'est effectuée que dans le sens descendant.
Position de l'antenne d'émission (pour le mode direct) :
A 1,50 mètre (± 10 %) du sol, à 2 mètres (± 10 %) de chacune des entrées, constituant un accès pour les secours.
Positions de l'antenne de réception (pour les deux modes) :
- plan vertical : hauteur de référence des antennes de mesure ;
- plan horizontal : les points de vérification sont répartis comme suit :
- dans les circulations : il est procédé au moins à un point de vérification pour 10 m (± 20 %) de circulation et à un point de vérification pour chaque palier d'escalier ;
- en dehors des circulations : il est procédé au moins à un point de vérification par 100 m2 de surface.
Toutefois, les locaux dont la sous-face du plancher haut par rapport au plancher bas est inférieure à 1,80 m ne font pas l'objet de mesures.
4.2.2.3. Objectifs de performances
Chaque liaison est reconnue comme conforme lorsque les niveaux relevés à l'antenne de réception sont :
- supérieurs ou égaux au niveau de référence du signal exploitable ; et
- supérieurs ou égaux au niveau de référence du rapport signal sur bruit.
4.3. Attestation de vérifications réglementaires
Les attestations de vérifications réglementaires sont établies conformément à l'article MS 71, paragraphe 5.
4.4. Mise en place d'une installation technique fixe
Lorsque l'exploitant est tenu de mettre en place une installation technique fixe, par la mise en œuvre d'équipements techniques appropriés, permettant d'assurer la continuité du service de communication, il doit :
- recueillir, auprès du service des systèmes d'information et de communication du ministère de l'intérieur territorialement compétent, les informations techniques nécessaires à sa réalisation et sa coordination avec l'INPT ;
- informer au moyen d'un dossier technique le préfet du département ou, pour Paris, le préfet de police, sur la situation de la continuité radioélectrique à corriger et la nature des équipements qu'il envisage de mettre en œuvre ;
- obtenir un accord du préfet du département ou, pour Paris, du préfet de police.
Les profils des installations techniques fixes admises et les conditions de la vérification de leur fonctionnement sont définis ci-après.
4.4.1. Profils des installations techniques fixes admises
Lorsque la surface cumulée des niveaux situés en sous-sol est inférieure ou égale à 25 000 m2, il est admis que l'exploitant déploie une installation passive à la condition que les objectifs de performance, définis dans le § 4.2.3, soient atteints.
Lorsque ces objectifs ne sont pas atteints, l'exploitant doit obligatoirement déployer une installation active qui peut être de type « répéteur de signal », lorsque les abords de l'établissement sont couverts par l'INPT, ou de type « relais indépendant fixe » dans le cas contraire.
Lorsque la surface cumulée des niveaux situés en sous-sol est supérieure à 25 000 m2, l'exploitant doit obligatoirement déployer une installation active qui peut être de type « répéteur de signal », lorsque les abords de l'établissement sont couverts par l'INPT, ou de type « relais indépendant fixe » dans le cas contraire.
Les cas particuliers des établissements de très grande taille ou de configuration topographique très complexe peuvent conduire au déploiement d'un ou de plusieurs relais de l'INPT dédié(s) à leur couverture.
4.4.2. Appréciation de la couverture des abords de l'établissement par l'INPT
Les abords de l'établissement sont considérés comme couverts lorsque :
- au moins une entrée constituant un accès pour les services de secours est couverte par l'INPT ;
- les niveaux, du champ radioélectrique émis par l'INPT, mesurés à l'une des entrées susvisées sont :
- supérieurs ou égaux au niveau de référence du signal exploitable ; et
- supérieurs ou égaux au niveau de référence du rapport signal sur bruit.
Ces mesures sont réalisées dans les conditions suivantes :
Caractéristiques des antennes utilisées pour les mesures : omnidirectionnelle, gain 0 dBi (14) ; polarisation verticale.
Fréquence utilisée pour les mesures : Valeur communiquée par le service des systèmes d'information et de communication territorialement compétent.
Position de l'antenne de mesure :
A 1,50 mètre (± 10 %) du sol, à 2 mètres (± 10 %) de chacune des entrées, constituant un accès pour les secours.
4.4.3. Spécifications relatives aux installations passives
4.4.3.1. Spécifications fonctionnelles et techniques
Une installation passive doit offrir aux SIS la continuité des communications, avec leurs moyens propres, par le raccordement d'un terminal portatif, le temps de leur intervention sur le site.
Outre les éléments permettant le transport et la diffusion de l'énergie radioélectrique, une installation passive doit comporter tous les matériels nécessaires au fonctionnement du terminal en question.
Ces matériels sont composés de :
- un support de terminal ;
- un amplificateur audio (10 W) avec haut-parleur, raccordé au terminal ;
- une alimentation électrique (puissance consommée ≤ 30 VA) raccordée au terminal et à l'amplificateur audio ;
- un microphone raccordé au terminal ;
- le raccordement du terminal au réseau de diffusion du signal radioélectrique ;
- le raccordement de l'alimentation au réseau de distribution de l'énergie électrique ;
- un boîtier étanche au ruissellement, fermant à clef, pouvant contenir le terminal ainsi que les matériels susvisés.
Le raccordement au réseau de diffusion du signal radioélectrique doit comporter un point de coupure, composé d'une connectique de type « N 50 ohms », afin de permettre aux organismes agréés de réaliser les mesures de conformité.
L'ensemble des matériels susvisés doit être adapté aux terminaux portatifs utilisés par le SIS territorialement compétent et installé au niveau de l'accès principal des secours à l'établissement.
Un modèle générique d'installation passive est illustré en figure 01.

Figure 01. - Installation passive
4.4.3.2. Vérification de la continuité des communications
Dans le contexte d'une installation passive, les critères de vérification et conditions de mesure sont, à la configuration du dispositif d'émission près, identiques à ceux du mode direct (cf. § 4.1 et 4.2).
L'antenne d'émission est constituée de l'installation passive proprement dite.
Le signal de mesure, d'une puissance de 2 W, est injecté au niveau du point de raccordement du terminal portatif.
4.4.4. Spécifications relatives aux installations actives de type « relais indépendant fixe »
4.4.4.1. Spécifications fonctionnelles et techniques
La solution de type « relais indépendant fixe » (RIF) consiste en l'installation à demeure, par l'exploitant, d'un RIF offrant aux services de secours un service de communications TETRAPOL monocanal relayé, indépendant de l'INPT.
La puissance d'émission du RIF est ajustée de manière à obtenir, dans la zone la plus éloignée du point d'implantation du RIF, un signal d'un niveau égal ou supérieur au niveau de référence du signal exploitable.
Le canal d'exploitation du RIF est communiqué à l'exploitant par le service des systèmes d'information et de communication du ministère de l'intérieur territorialement compétent.
La mise en marche de l'installation est réalisée à la demande des services de secours intervenant dans l'établissement.
Un modèle générique d'installation active est illustré en figure 02.

Figure 02. - Installation active de type relais indépendant fixe
4.4.4.2. Vérification de la continuité des communications
Dans le contexte d'une installation active de type RIF, les critères de vérification et conditions de mesure sont, à la configuration du dispositif d'émission près, identiques à ceux du mode relayé (cf. § 4.1 et 4.2).
L'antenne d'émission est constituée du réseau de transport et de diffusion de l'énergie radioélectrique de l'installation.
Le générateur du signal de mesure est constitué du RIF proprement dit, configuré comme indiqué au § 6.4.1.
4.4.5. Spécifications relatives aux installations actives de type « répéteur de signal »
4.4.5.1. Spécifications fonctionnelles et techniques
La solution de type « répéteur de signal » consiste en la prolongation de la couverture de l'INPT dans les parties de l'établissement situées en infrastructure.
L'objectif à atteindre est :
- la desserte optimale de la zone susvisée ;
- la retransmission optimale du signal émis par un terminal situé dans la zone concernée vers le relais de l'INPT le plus proche.
En règle générale, la solution mise en œuvre comprend principalement :
- un dispositif de liaison vers l'INPT via un support radioélectrique ou câblé ;
- un dispositif bidirectionnel de sélection et d'amplification des bandes de fréquences utilisées ;
- un réseau de transport et de diffusion intra-muros de l'énergie radioélectrique ;
- l'alimentation en énergie électrique des éléments actifs de la solution.
Dans le sens descendant (mesure dans la zone couverte par l'extrémité de la plus longue branche du réseau de transport et de diffusion de l'énergie radioélectrique) la puissance émise est ajustée de manière à obtenir un signal d'un niveau égal ou supérieur au niveau de référence du signal exploitable.
Dans le sens montant (mesure au niveau de l'entrée des récepteurs du relais de l'INPT le plus proche) la puissance émise est ajustée de manière à :
- ne générer aucune élévation du niveau de bruit en l'absence de signal à retransmettre ;
- obtenir un signal retransmis d'un niveau égal ou supérieur de 6 dB au niveau de bruit mesuré.
Un modèle générique d'installation active de type « répéteur de signal » est illustré en figure 03.

Figure 03. - Installation active de type répéteur de signal
4.4.5.2. Vérification de la continuité des communications
4.4.5.2.1. Sens descendant
Les critères de vérification et conditions de mesure sont, à la configuration du dispositif d'émission près, identiques à ceux du mode relayé (cf. § 4.1 et 4.2).
L'antenne d'émission est constituée du réseau de transport et de diffusion de l'énergie radioélectrique de l'installation.
Le générateur du signal de mesure est constitué du répéteur de signal proprement dit, configuré comme indiqué au § 6.5.1.
4.4.5.2.2. Sens montant
a) Critères de vérification :
Les vérifications sont effectuées, dans les conditions normales d'exploitation de l'établissement, dans les parties situées en infrastructure uniquement, conformément aux conditions ci-après définies.
Les vérifications comprennent deux mesures du niveau de bruit et une série de mesures du signal utile.
La conformité de l'installation est reconnue lorsque :
- la conformité des mesures du signal utile est vérifiée sur 80 % des points de vérification à chaque niveau en infrastructure de l'établissement ;
- la mise en fonctionnement de l'installation ne génère aucune élévation du niveau du bruit ;
b) Généralités :
Caractéristiques des antennes utilisées pour les mesures : idem § 4.2.1.
Puissance isotrope rayonnée équivalente : idem § 4.2.1.
Modulation du signal : idem § 4.2.1.
Fréquences utilisées pour les mesures : Valeur communiquée par le service des systèmes d'information et de communication territorialement compétent.
Point de mesure du signal reçu : Entrée des récepteurs du relais de l'INPT le plus proche.
Niveau du signal exploitable : égal ou supérieur de 6 dB au niveau de bruit mesuré.
Niveau de bruit : la mise en fonctionnement de l'installation ne doit générer aucune élévation du niveau du bruit ;
c) Mesures :
Positions de l'antenne d'émission :
Plan vertical :
Hauteur de référence des antennes de mesure.
Plan horizontal :
Les points de vérification sont répartis comme suit :
Dans les circulations : il est procédé au moins à un point de vérification pour 10 m (± 20 %) de circulation et à un point de vérification pour chaque palier d'escalier ;
En dehors des circulations : il est procédé au moins à un point de vérification par 100 m2 de surface.
Toutefois les locaux dont la sous-face du plancher haut par rapport au sol est inférieure à 1,80 m ne font pas l'objet de mesures.
4.4.6. Référentiel de mesure
Lors de la première vérification de l'installation, il est constitué un référentiel de mesure.
Pour chaque antenne et/ou pour chaque extrémité de câble rayonnant, un point de référence est clairement repéré sur le plan annexé au rapport de vérification.
Pour les installations équipées d'antennes, chaque point de référence est situé à moins de 7 mètres de l'antenne dans l'axe de rayonnement de cette dernière.
Pour les installations équipées de câbles rayonnants, chaque point de référence est situé sous chaque extrémité de câble.
a) Sens descendant (pour toutes les installations actives) :
Les valeurs du signal exploitable relevées à chaque point de mesure de référence constituent un référentiel de mesure consigné dans le premier rapport de vérification ;
b) Sens montant (pour les installations actives de type « répéteur de signal ») :
Les valeurs du signal retransmis à partir de chaque point de référence ainsi que les niveaux de bruit constituent un référentiel de mesure consigné dans le premier rapport de vérification.
4.4.7. Vérifications triennales
L'installation est reconnue comme conforme lorsque :
- dans le sens descendant et le cas échéant, montant, la dérive des valeurs du signal exploitable, correspondant à chaque point de mesure de référence, ne dépasse pas de plus de 3 dB les valeurs du référentiel de mesure décrit dans le paragraphe 6.6 de la présente annexe ;
- le fonctionnement de l'installation ne génère aucune élévation du niveau du bruit.
4.4.8. Exigences environnementales
4.4.8.1. Continuité des communications en situation dégradée
Pour les installations actives, l'aptitude de la solution mise en œuvre à garantir la continuité des communications relève de la responsabilité de l'exploitant et doit être assurée en toutes circonstances.
De ce fait, les équipements actifs sont installés dans un « volume technique protégé » tel que défini à l'article MS 53 de l'arrêté du 25 juin 1980 modifié.
Aussi, en cas de défaillance de leur source normale d'alimentation, les équipements actifs susvisés doivent pouvoir fonctionner pendant une durée identique à la durée de stabilité au feu du bâtiment avec un minimum d'une heure.
4.4.8.2. Report de supervision technique
Les installations actives mises en œuvre dans l'établissement comportent un report visuel des paramètres essentiels (alimentation, rapport d'ondes stationnaires, amplificateurs) de son fonctionnement sous la responsabilité de l'exploitant.
4.4.8.3. Entretien des installations techniques fixes
Toute installation technique fixe doit faire l'objet d'un contrat d'entretien avec un installateur spécialisé. Ce contrat doit inclure les vérifications du bon fonctionnement de l'installation susvisée et être annexé au registre de sécurité de l'établissement.
Logigramme fonctionnel de l'article MS 71 (INPT)

(1) Système d'antennes distribuées.
(2) Identifiant défini de service.
(3) « Appuyer pour parler », en mission critique.
(4) Agence des communications mobiles opérationnelles de sécurité et de secours.
(5) Niveau de puissance des signaux de référence reçus.
(6) Qualité des signaux pilotes reçus.
(7) Sur chaque bande de fréquences utilisée.
(8) Cette exigence résulte de la modélisation de la propagation du signal radioélectrique dans un ouvrage obstrué par des véhicules.
(9) Autorité de régulation des communications électroniques et des postes et de la distribution de la presse.
(10) Projet de partenariat de 3e génération.
(11) Futur système de communications mobiles ferroviaires.
(12) Sur chaque bande de fréquences utilisée.
(13) Cette exigence résulte de la modélisation de la propagation du signal radioélectrique dans un ouvrage obstrué par des véhicules.
(14) La valeur de 2 dBi est admise sous réserve qu'il en soit tenu compte dans le calcul des résultats.